让建站和SEO变得简单

让不懂建站的用户快速建站,让会建站的提高建站效率!

你的位置:三原婚庆网 > 服务项目 >

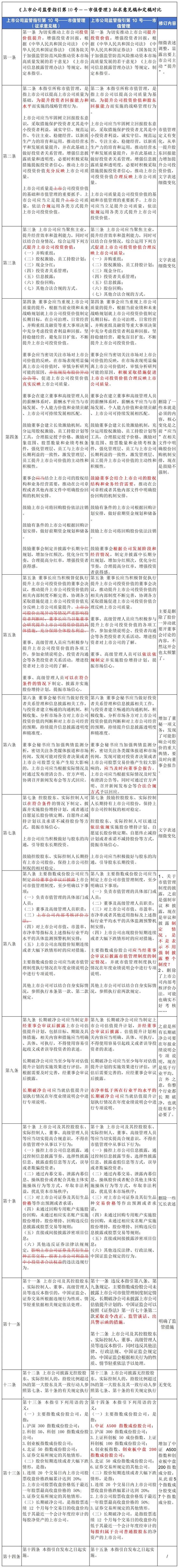
证监会《市值处治10号教唆》主见稿和定稿对比


发布日期:2025-01-18 09:27    点击次数:173

专题:证监会细腻发布市值处治教唆:三类“松捆”与两类“加码”并现

  炒股就看金麒麟分析师研报,泰斗,专科,实时,全面,助您挖掘后劲主题契机!

  董秘学苑

海量资讯、精确解读,尽在新浪财经APP

包袱剪辑:石秀珍 SF183



友情链接: